Мотопьянь ТЕАМ
МотоЦентр 78
Разместил: mongolor - Суббота, 29 Ноября 2025 22:10
потом как-нибудь соберемся. не торопитесь
Как устранить люфт заднего колеса?

 
Начать новую тему   Ответить на тему    Список форумов МОТОПЬЯНЬ ТЕАМ -> Технические вопросы и тюнинг
 
Автор Сообщение
lelik69
Скорость 250 км/ч

Возраст: 44
Сообщения: 522
Откуда: Купчино
На чем ездит: Aprilia Leonardo 179

СообщениеДобавлено: 17 Июнь 2010 20:18    Заголовок сообщения: Как устранить люфт заднего колеса? Ответить с цитатой

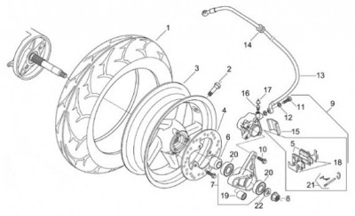
Колесо не плотно сидит на оси. Что можно предпринять?
Вот схема:



ri.jpeg
 Описание:
 Размер файла:  42.73 KB
 Просмотрено:  802 раз(а)

ri.jpeg



_________________
890455034нольсемь
Вернуться к началу
Посмотреть профиль Отправить личное сообщение ICQ Number
Ch1n0-m0r3n0
астральный петросян

Возраст: 37
Сообщения: 2303
Откуда: Из плотных слоев атмосферы
На чем ездит: ю-би-эр-шерсть

СообщениеДобавлено: 17 Июнь 2010 20:37    Заголовок сообщения: Ответить с цитатой

устали шлицы на вале колеса, на колесе, отсуствует или присутствует нестандартные элементы крепежа-втулки итд
1. замена колеса
2. замена вала колеса
3. замена всех элементов крепления на оригинал

_________________
поххудеть
Вернуться к началу
Посмотреть профиль Отправить личное сообщение ICQ Number
lelik69
Скорость 250 км/ч

Возраст: 44
Сообщения: 522
Откуда: Купчино
На чем ездит: Aprilia Leonardo 179

СообщениеДобавлено: 17 Июнь 2010 21:11    Заголовок сообщения: Ответить с цитатой

А нет для этих целей подобия поксипола?
И вал намазать проливаксом, чтобы не приклеилось к нему, для последующего демонтажа.

_________________
890455034нольсемь
Вернуться к началу
Посмотреть профиль Отправить личное сообщение ICQ Number
Night_Fox
рыжий-бестыжий
рыжий-бестыжий

Возраст: 42
Сообщения: 9474
Откуда: Питер, Просвет
На чем ездит: Kia Picanto 2011 Luxe, Yamaha TTR250 Raid, KTM Freeride 350

СообщениеДобавлено: 17 Июнь 2010 21:13    Заголовок сообщения: Ответить с цитатой

Краилово ведет к пападалову...Вы бы еще с тормозным суппортом так колхозили... image010
_________________
МОТОШКОЛА
Мотоциклы, скутера Yamaha, экипировка
Вернуться к началу
Посмотреть профиль Отправить личное сообщение
lelik69
Скорость 250 км/ч

Возраст: 44
Сообщения: 522
Откуда: Купчино
На чем ездит: Aprilia Leonardo 179

СообщениеДобавлено: 17 Июнь 2010 21:40    Заголовок сообщения: Ответить с цитатой

Колесо стоит 12 тыщ + месяц ожидания, и не факт что дело в нём.
Если для этих целей разработаны специальные составы, то почему ими не воспользоваться? КрОилово тут не причём.

_________________
890455034нольсемь
Вернуться к началу
Посмотреть профиль Отправить личное сообщение ICQ Number
Night_Fox
рыжий-бестыжий
рыжий-бестыжий

Возраст: 42
Сообщения: 9474
Откуда: Питер, Просвет
На чем ездит: Kia Picanto 2011 Luxe, Yamaha TTR250 Raid, KTM Freeride 350

СообщениеДобавлено: 17 Июнь 2010 21:45    Заголовок сообщения: Ответить с цитатой

Тебе Петя написал 3 решения твоей проблемы (Замечу даже без подъеба, в первый раз на моей памяти))
Как ты себе представляешь состав, который сможет убрать люфт и восстановить вал? При это выдержать твой вес, вес тырчика и динамические силы при движении...?
Я так свою жопу ценю больше чем 12к рублей...Ну это все ИМХО естесственно.
ЗЫ: Для начала надо точно найти проблемму.

_________________
МОТОШКОЛА
Мотоциклы, скутера Yamaha, экипировка
Вернуться к началу
Посмотреть профиль Отправить личное сообщение
vahmurka
Скорость 300 км\ч

Возраст: 53
Сообщения: 2741
Откуда: СПб
На чем ездит: Kymco

СообщениеДобавлено: 17 Июнь 2010 23:14    Заголовок сообщения: Ответить с цитатой

у новых ТГБ ( всех на 12-х колесах ) - так от рождения :-)

п.1,2,3 что написал Петя
Вернуться к началу
Посмотреть профиль Отправить личное сообщение
Dimson
Первый AX
Первый AX

Возраст: 51
Сообщения: 8138
Откуда: Питер, Московская
На чем ездит: AX-1, X-Terra

СообщениеДобавлено: 18 Июнь 2010 0:05    Заголовок сообщения: Ответить с цитатой

А точно диск колеса на валу болтается? Может, всё гораздо проще - подшипник редуктора приказал долго жить..
_________________
Регистрируйся в Ulmart.ru укажи промо-код 2043440 и покупай по цене из второй колонки прайса!
Вернуться к началу
Посмотреть профиль Отправить личное сообщение ICQ Number
lelik69
Скорость 250 км/ч

Возраст: 44
Сообщения: 522
Откуда: Купчино
На чем ездит: Aprilia Leonardo 179

СообщениеДобавлено: 18 Июнь 2010 1:17    Заголовок сообщения: Ответить с цитатой

Dimson писал(а):
подшипник редуктора приказал долго жить..


Это первое что пришло в мою голову, но когда менял резину и снимал колесо, люфта вала обнаружено не было.
Мне думается, что гайка на валу должна поджимать колесо и убирать люфт. Но почему этого не происходит?
Шайба под номером 6 со стороны подшипника(20) под конус а со стороны колеса нет.
Буду разбираться..

_________________
890455034нольсемь
Вернуться к началу
Посмотреть профиль Отправить личное сообщение ICQ Number
Skalik
Скорость 250 км/ч

Возраст: 36
Сообщения: 1368

На чем ездит: GSX-R 1000 K6

СообщениеДобавлено: 18 Июнь 2010 5:37    Заголовок сообщения: Ответить с цитатой

попробуй поставить пару шайб под гайку , может не прижимается нормально колесо ...
_________________
Нужно знать где кончается экстрим и начинается пиздец ...
Вернуться к началу
Посмотреть профиль Отправить личное сообщение
murez
Скорость 250 км/ч

Возраст: 43
Сообщения: 1266
Откуда: Питер. Ветеранов/Голикова
На чем ездит: Безлошадный

СообщениеДобавлено: 18 Июнь 2010 7:39    Заголовок сообщения: Ответить с цитатой

есть ещё 4 вариант к Петиному предложению , но нужен грамотный токарь...
- вал округляем(обвариваем, точим), тоже самое делаем с диском , там и там делаем продольные проточки под шпонки (двух толстых шпонок вполне хватает)... если всё будет затянуто как-надо - то все будет работать долго и счасливо

_________________
Вот так всегда image020
Herzlich Willkommen! Банковский 4, МОТОЦЕНТР 78
www.mc78.ru
Вернуться к началу
Посмотреть профиль Отправить личное сообщение Отправить e-mail Посетить сайт автора ICQ Number
lelik69
Скорость 250 км/ч

Возраст: 44
Сообщения: 522
Откуда: Купчино
На чем ездит: Aprilia Leonardo 179

СообщениеДобавлено: 19 Июнь 2010 1:01    Заголовок сообщения: Ответить с цитатой

Всем спасибо! Тысяча извинений.
Затянул гайку потуже и люфт пропал. :cranky: image020

Добавлено спустя 3 минуты 15 секунд:

image207

_________________
890455034нольсемь
Вернуться к началу
Посмотреть профиль Отправить личное сообщение ICQ Number
E-Note
животнае-активист MT
животнае-активист MT

Возраст: 49
Сообщения: 7713
Откуда: Просвет
На чем ездит: Yamaha TTR250 Raid

СообщениеДобавлено: 19 Июнь 2010 1:58    Заголовок сообщения: Ответить с цитатой

lelik69 писал(а):
Затянул гайку потуже и люфт пропал.


бля.....
image084 image084 image084 image084 image084



_________________
Вернуться к началу
Посмотреть профиль Отправить личное сообщение Посетить сайт автора ICQ Number
Показать сообщения:   
Начать новую тему   Ответить на тему    Список форумов МОТОПЬЯНЬ ТЕАМ -> Технические вопросы и тюнинг Часовой пояс: GMT + 3
Страница 1 из 1

 
Перейти:  
Вы не можете начинать темы
Вы не можете отвечать на сообщения
Вы не можете редактировать свои сообщения
Вы не можете удалять свои сообщения
Вы не можете голосовать в опросах
Вы не можете вкладывать файлы
Вы можете скачивать файлы
Страница сгенерированна за 0.00278 секунд с 11 обращениями в базу данных